
来源:最高案例解读
本文仅供交流学习,若来源、作者标注错误或侵犯到您的权益,烦请告知,我们将立即删除。
导读:结婚买房,在大多数人看来是豆浆配油条的固定搭配。结婚买房的方式有很多种,有婚前就买好的,有结婚后夫妻双方共同买的,还有父母出资买的……这些情形下,如何认定房产归属?离婚时,又怎样进行分割呢?
本文归纳总结了婚前、婚后和父母出资等不同买房情形下房产认定归属以及离婚时房产分割的6种情况,希望对你有所帮助。
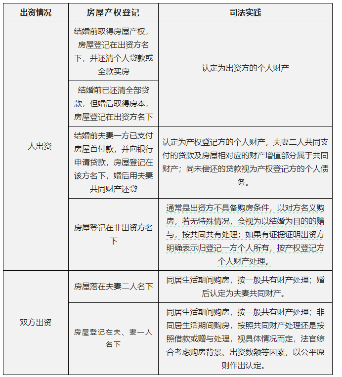
01 婚前买房

02 婚后买房

03 父母出资买房
第一种情况: 婚前

第二种情况: 婚后

04离婚判决时对房产不予处理的情况

05房产分割的6种特殊情况
1. 小产权房分割
对于已被有权机关认定为违法建筑的小产权房,不予处理;但违法建筑已经行政程序合法化的,可以对其所有权归属作出处理。
对于虽未经行政准建,但长期存在且未受行政处罚的房屋,可以对其使用作出处理。这种情况下,人民法院应向当事人释明变更相关诉讼请求。在处理相关房屋的使用归属时,能分割的进行分割,不能分割的可采用协商、竞价、询价等方式进行,取得使用权的一方应向对方给予适当补偿。
在小产权房分割案件中,应在判决论理部分中明确,对该小产权房的处理不代表对其合法性的认定,不能以此对抗行政处罚、不能作为产权归属证明或拆迁依据等。
2. 公房承租权的分割
离婚案件中涉及公房承租权处理时,属于直管公房的,可在判决中明确承租权以及承租关系的变更。
属于自管公房的,夫妻只有一方在产权单位工作,一般应把承租权确定在在该产权单位工作的人名下,另一方获得补偿;但经产权单位同意的,可以确定由另一方承租或共同承租。
3. 经济适用房、两限房的分割
限售期内的经济适用房、两限房在离婚诉讼中可以酌情进行分割。
经济适用房、两限房由一方在婚前申请,以个人财产支付房屋价款,婚后取得房产证的,应认定为一方个人财产;婚后以夫妻双方名义申请,以夫妻共同财产支付房屋价款,离婚后取得房产证的,应认定为夫妻共同财产。
4. 标准价购买公房的分割
婚姻关系存续期间以夫妻共同财产出资以标准价购买公有住房而获得的“部分产权”,该“部分产权”应认定为夫妻共同财产,可以在综合考虑房产来源、工龄折算等因素,并征求原产权单位意见确定产权单位权利比例后,予以公平分割。
5. 约定服务条件房产的分割
夫妻一方在婚后通过与用人单位约定服务条件取得的房产为夫妻共同财产,但离婚时服务条件尚未实现的一般应判归约定服务条件的一方。
6. 优惠购房权性质与折算
农村拆迁补偿中按所涉人口数取得的优惠购房权,即优惠购房指标,系基于特定身份获得的优惠安置利益,但并非优惠取得的物权本身。
离婚时优惠购房权价值折算可考虑优惠取得的房产性质、能否上市交易、能否取得产权证等因素,在不高于市场价格与优惠价格的差价范围之内予以确定。
父母为已婚子女购房,出资款性质如何认定?
夫妻关系存续期间,一方父母为双方购房出资,如父母主张该出资为双方的共同借款,对出资款的性质该如何认定?
1.具体案型
赵某和姚某于2010年结婚,2012年2月赵某父母转账100万元至赵某账户,后赵某用该100万元作为首付款购买了101室房屋,并登记在赵某和姚某夫妻两人名下。
多年后,赵某与姚某感情不和,赵某父母遂向法院起诉,主张上述100万元系借款,要求赵某和姚某共同偿还。
2.不同观点
观点A:无反证证明是赠与,即应认定为借贷。
主要理由一:
《最高人民法院关于审理民间借贷案件适用法律若干问题的规定》(以下简称《民间借贷司法解释》)第16条规定,“原告仅依据金融机构的转账凭证提起民间借贷诉讼,被告抗辩转账系偿还双方之前借款或者其他债务的,被告应当对其主张提供证据证明。被告提供相应证据证明其主张后,原告仍应就借贷关系的成立承担举证责任。”
父母提供了打款凭证并主张成立借贷关系,已经尽到了初步的证明责任,法院应初步推定借贷关系的成立。如夫妻一方主张属于赠与,那么应当予以举证证明;如果无法证明系赠与,则借贷关系应成立。
主要理由二:
父母没有义务为成年子女购买房屋,而且实践中父母往往花费平生积蓄给子女购房,碍于情面又不会把借款手续办理得十分完整。
故只要子女不能证明是赠与,应对父母的借款主张予以支持。
观点B:没有充分证据认定为借贷,即应认定为赠与。
主要理由一:
《民间借贷司法解释》第16条之规定,不能简单适用于父母与子女之间。
上述规定是针对普通民事主体之间的钱款往来,而父母与子女之间的关系不同于普通民事主体关系,更具亲密性和伦理性,故不能在仅有转账凭证时,即初步推定借款关系的存在。
关于借款合意,父母一方需要充分举证。
主要理由二:
根据《最高人民法院关于适用<中华人民共和国民法典>婚姻家庭编的解释(一)》第29条第2款的规定,“当事人结婚后,父母为双方购置房屋出资的,依照约定处理;没有约定或者约定不明确的,按照民法典第一千零六十二条第一款第四项规定的原则处理”。
而《民法典》第1062条是关于夫妻受赠财产的规定,也即应视不同情况认定为对夫妻一方或者双方的赠与。
主要理由三:
从现实国情看,子女结婚时往往缺乏经济能力,难以独自负担买房费用,而父母基于对子女的亲情,往往自愿出资为子女购置房屋。大多数父母出资的目的是要解决或改善子女的居住条件,希望子女的生活更加幸福,而不是日后要回这笔出资,这也更符合父母出资时的真实意思表示。
3.倾向性意见
同意观点B,没有充分证据认定为借贷,即应认定为赠与。
主要理由一: 从主张借款的举证责任而言
父母主张其向子女一方的转账为借款,除转账凭证外,还应当提供较为充分的证据证明存在借款合意。对于子女一方抗辩款项系赠与时,不应课以过高的举证方面的义务。而且,考虑到父母子女之间人身关系的特殊性,及利益的关联性,若仅有己方子女认可有借贷的表示,不宜直接认定双方借贷关系成立,而应进一步查明另一方是否明知或认可借款情况。
主要理由二: 从既有法律规定而言
《最高人民法院关于适用<中华人民共和国民法典>婚姻家庭编的解释(一)》第29条第2款的规定,实际上已经较为明确,如果对购房款性质没有约定或者约定不明确的,即按照赠与进行认定和处理。因此,实践中如果没有约定或约定不明,父母一方也无法充分举证证明存在借款合意的,即应认定为赠与。
主要理由三: 家庭内部及亲人之间的特殊身份关系,具有较强的亲密性和伦理性,不同于普通民事主体之间的关系
因此,对于父母与子女之间款项往来的性质,不能简单地以普通民事主体之间钱款往来的情形作类推。如果将家庭内部的行为完全用解决经济关系的法律法规进行处理,将不利于维护家庭的稳定。
在当下社会,父母为子女购房出资的情况并不少见,在普通人的认知中,上述出资更多地体现为父母对于子女的资助或者帮助,而非借款关系。
因此,在没有充分证据证明存在借款合意的情况下,认定赠与更符合当前社会大众的认知。
主要理由四: 从利益平衡角度而言
不能因为夫妻感情不好以后,为挽回父母的购房出资,就以结果倒推来认定系借款而非赠与。在子女离婚过程中,父母的出资也是己方子女对购房贡献较大的考量因素,法院可在分割房产过程中,对出资较多的一方在份额上作适当倾斜,以此平衡当事人间的利益关系。
4.规范指引
《中华人民共和国民法典》
第六百七十九条 自然人之间的借款合同,自贷款人提供借款时成立。
第一千零六十二条 夫妻在婚姻关系存续期间所得的下列财产,为夫妻的共同财产,归夫妻共同所有:
……
(四)继承或者受赠的财产,但是本法第一千零六十三条第三项规定的除外;
……
《最高人民法院关于适用<中华人民共和国民法典>婚姻家庭编的解释(一)》
第二十九条第二款 当事人结婚后,父母为双方购置房屋出资的,依照约定处理;没有约定或者约定不明确的,按照民法典第一千零六十二条第一款第四项规定的原则处理。